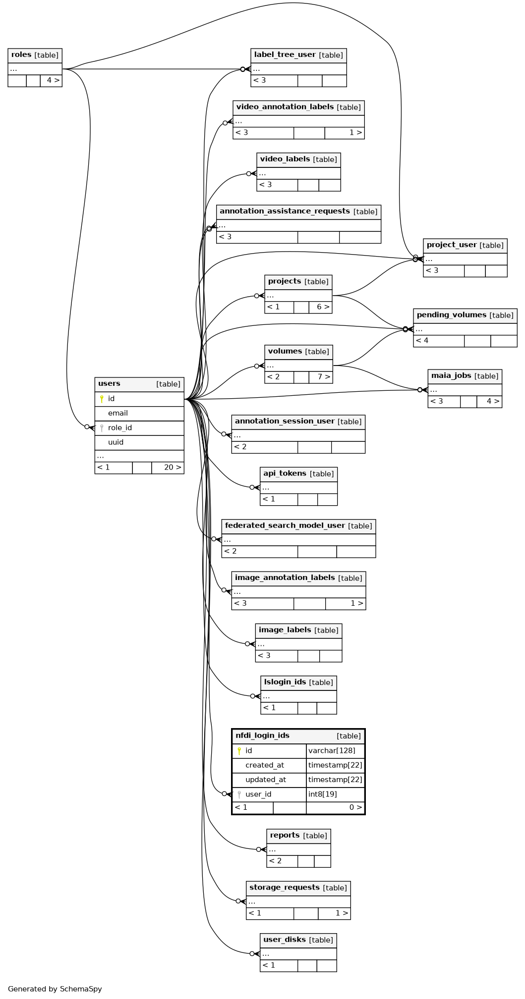
Columns
| Column | Type | Size | Nulls | Auto | Default | Children | Parents | Comments | ||
|---|---|---|---|---|---|---|---|---|---|---|
| id | varchar | 128 | null |
|
|
|||||
| created_at | timestamp | 22 | √ | null |
|
|
||||
| updated_at | timestamp | 22 | √ | null |
|
|
||||
| user_id | int8 | 19 | null |
|
|
Indexes
| Constraint Name | Type | Sort | Column(s) |
|---|---|---|---|
| nfdi_login_ids_pkey | Primary key | Asc | id |

